STARSKY SPORT > 实验室
实验室
千磨百炼 攻克“难选治”

为了更好的进行选矿试验研究工作,金鹏集团斥资打造了十一大先进的实验室, 50多位选矿研究专家,先后承担了上千个矿山项目实验工作,经验丰富。实验室 配备了完善的选矿实验研究设备和岩矿鉴定设备。能够进行各种有色金属,黑色金属 及非金属复杂难选冶矿石的实验研究工作。其中黄金、白银、铜矿、铅锌矿、钨钼锑矿 、钛铁矿、锰矿、磁褐铁矿、赤铁矿选矿技术,钾钠长石、石英、萤石、石墨等非金属 提纯、各种氧化矿的回收、综合利用等多项研究成果已处于国际国内领先水平。

十一大实验室——无数次试验下奠定的优异工艺指标

实验室中,工程师们针对各种新、贫、细、杂、难选矿, 进行各种选冶试验,为矿山确定出合理的选冶方法和工艺 流程,目前,岩矿鉴定室鉴定技术均以达到国内领先水平, 可进行光(薄)片的镜下鉴定工作,查明矿石的物质组成, 矿物形态及嵌部特征;化验室拥有原子吸收仪、可见光分光光度计 、碳硫分析等仪器,可进行70多种元素、物质等定量分析检测工作; 生物氧化实验室则为公司提供科技源动力,我研究院的生物氧化菌种 适应性强,氧化速度快,经生物氧化后的难选冶矿石,金浸出率高达 92%-95%,比常规氰化法回收率提高40%-70%,在黄金矿山难选冶 矿石的处理方面取得重大突破。

为此,半点马虎不得,拥有20多年经验的金鹏技术骨干 亲自坐镇实验室,用心打造每一个选矿工艺流程,提升每一座矿山效益 ,让每一个客户满意。

此部分主要包括对选矿试验所用矿样进行采取和制备,以下是为客户提供矿样的加工流程图。
点击图片可查看大图

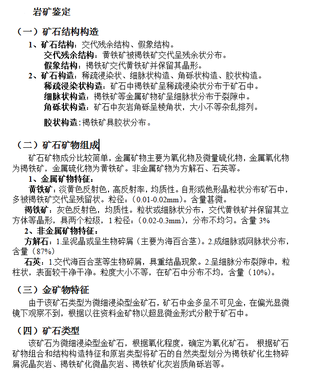
对原矿性质的测定包括两个部分:原矿矿物组成的确定和原矿化学性质测定。

原矿物质成分测定

原矿物质成分测定包括分析矿石的结构构造、矿石矿物组成、 主要金属与非金属矿物特征、矿石类型。以下是对一金矿客户 提供矿样原矿物质成分测定的内容。

  • 褐铁矿呈细脉分布于裂隙中

  • 石英细脉薄片

  • 黄铁矿残留状分布褐铁矿中

原矿化学物质测定

原矿化学性质测定包括原矿多元素分析(确定矿石能否综合回收利用)、 原矿粒级筛分分析、原矿密度测定、原矿相对可磨度测定。以下是对客 户的矿样进行测定后的相关图表。

选矿试验包括探索试验和选矿工艺条件试验两部分。

探索试验是对选矿工艺条件进行初步探索,初步了解矿 石的可选性。之后对这一工艺条件进行详细试验,包括对矿 石中的每种有价矿物进行磨矿细度试验、调整剂、捕收剂等药剂 试验、流程开路与闭路试验。以下是对客户矿样进行探索试验和详细 试验的部分图表。

这一步主要是对产出产品进行的多元素分析与筛 分分析,了解各产品中的元素含量。
以下是对客户矿样选出的 精矿和尾矿分析结果表。

这一步主要是对产出产品进行的多元素分析与筛 分分析,了解各产品中的元素含量。
以下是对客户矿样选出的 精矿和尾矿分析结果表。

尾矿沉淀实验结果

  • c=20% 高度:48%
  • c=25% 高度:57%
  • c=30% 高度:76%
  • c=40% 高度:94%
  • c=20% 高度:38%
  • c=25% 高度:51%
  • c=30% 高度:55%
  • c=40% 高度:90%
  • c=20% 高度:36%
  • c=25% 高度:50%
  • c=30% 高度:52%
  • c=40% 高度:88%
  • c=20% 高度:32%
  • c=25% 高度:42%
  • c=30% 高度:49%
  • c=40% 高度:85%
  • c=20% 高度:29%
  • c=25% 高度:42%
  • c=30% 高度:47%
  • c=40% 高度:80%

试验中,需要客户提供50Kg左右的代表性采样(特殊矿样需要200—1000Kg左右), 双方签订实验合同,确定就哪种选矿工艺进行实验。一般情况下,简单容易的选矿 试验需要15个工作日,详细选矿试验需要30个工作日。

进入咨询 >
————————————————————————————————

金鹏,做矿业的EPCM服务商!
我们,一直在努力。

————————————————————————————————