

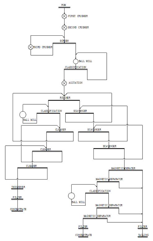
针对蒙古国此项目的具体矿石性质,我们采取了以下工艺流程:破碎采用三段 一闭路,设计采用两个系列,每个系列为一段闭路磨矿分级。给矿粒度为0~12mm,产品细度-200目占70%,浮选精矿再磨产品粒度-325目占90%。一段磁选精矿再磨产品粒度-200目占85%。采用浮选+磁选的选别流程。原矿经浮选,浮选粗精矿再磨再选后得到铜精矿,浮选尾矿磁选后精矿再磨磁选得到铁精矿。浮选采用一粗三扫三精流程;磁选采用一粗二精流程。

金鹏对每一个项目都严格管理,全程专人跟踪,保证整体流程的顺畅性,设计院跟踪工程设计,精准定位工艺及其所需产品,不仅保证技术,并为降低客户成本而选择最配的工艺。
同时,金鹏对所有产品均实行严格的全过程质量管理,在同行业中率先通过了IS9001:2008国际质量认证。数台大型数控自动割、数控自动焊、5米数控大立车、数控车床、并拥有山东最长的大型15米车床,保证设备的加工精度和优良的外观质量。